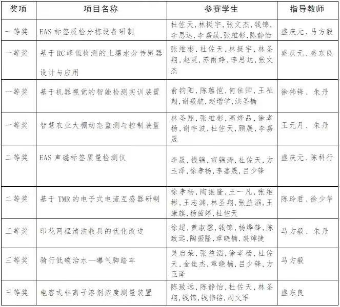
日前,第十三届浙江省大学生物理实验与科技创新竞赛(职教赛道)获奖名单公示结束。我校由机电工程与交通学院师生组成的9支参赛队伍全部获奖,获一等奖4项、二等奖2项、三等奖3项。

本次竞赛由浙江省大学生科技竞赛委员会主办,首次单列职教赛道,要求每个参赛项目必须有实物作品,并附物理背景、工作原理、技术分析和应用前景等书面材料,强调学生创新精神和创新能力的培养。我校参赛队伍在指导老师和参赛学生的努力拼搏下,认真备赛、参赛,最终收获丰硕成果。

10月28日,本次竞赛总结研讨会在浙江商业职业技术学院召开,省内各高职院校竞赛负责人、管理人员和指导教师参会。我校马方毅老师受组委会邀请,在总结研讨会上分享了我校参赛经验。

近年来,我校高度重视学生创新能力的培养,将学科竞赛与日常教学紧密结合,以赛促学、以赛促教,不断提升人才培养质量,深化校、院、专业三级卓越人才培养体系,取得了明显成效。
获奖学子感言
张维彬
心之所向,素履以往。这份“一等奖”的荣誉,是幸运和努力的结果,离不开团队与指导老师的相互信任和扶持。一等奖是新起点,我们将不忘初心、脚踏实地,不负青春韶华!
杜佐天
备赛过程中,我们团队都全身心投入到项目当中,保持着严谨的科学态度,最终研制出了参赛设备。我利用专业技能上的优势,加工非标零件,节约了附加成本。未来,我会继续努力,替校争光。
林挺宇
我相信一个将认真、努力和坚持贯彻到底的人定能成功,所以我也一直将此作为自己的人生信条。我将带着这些精神,和我的团队一起走下去!
俞钧阳
感谢学校对我们的信任和老师对我们团队的辛勤的付出,也感谢一起奋战的团队成员。临渊羡鱼,不如退而结网。在以后的时间里我们会继续努力,争取再为学校争光。